Introdução

Um ecommerce especializado na venda de livros buscava melhorar sua performance e oferecer uma experiência de compra mais fluida e intuitiva. O principal desafio era entender como os usuários interagiam com a plataforma e identificar oportunidades para destacar produtos de forma estratégica, aumentando tanto o engajamento quanto as taxas de conversão.
- Análise da Jornada do Cliente na Home
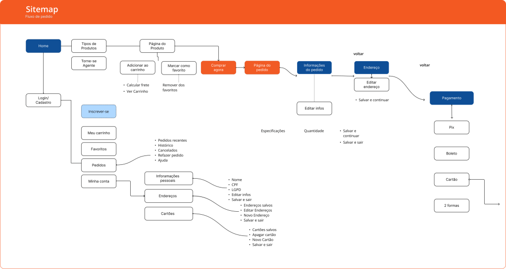
Iniciei o projeto com um mapeamento completo da jornada do cliente a partir da página inicial. A home funcionava como o principal ponto de entrada dos usuários, e era essencial compreender como eles se comportavam ao chegar no site. Foram analisados:
Os primeiros elementos visuais que chamavam a atenção;
O fluxo de navegação entre categorias e produtos;
Os pontos onde os usuários abandonavam a página sem interagir;
O tempo de permanência e as áreas mais acessadas.


Com base nos dados de navegação e no comportamento dos usuários, propus uma curadoria estratégica para os produtos em destaque na home. Isso incluiu:
Lançamentos e best-sellers posicionados em áreas de alto impacto visual;
Recomendações personalizadas com base no histórico de navegação;
Vitrines temáticas (ex: “Mais vendidos”, “Escolha do editor”, “Promoções imperdíveis”);
Destaque para livros com alta margem ou interesse sazonal (ex: Dia dos Namorados, volta às aulas).

Melhorias de Usabilidade
Para tornar a navegação mais intuitiva e agradável, implementei uma série de ajustes focados na experiência do usuário:
- Simplificação dos filtros de busca e categorias;
- Botões de chamada para ação mais claros e posicionados estrategicamente;
- Redução de atalhos desnecessários e simplificação do fluxo até a finalização da compra;
- Otimização da versão mobile, garantindo que a navegação fosse fluida em qualquer dispositivo;
- Organização visual que priorizava conteúdo relevante e reduzia a poluição visual.
Resultados e Impacto
O mapeamento estratégico permitiu que o ecommerce passasse a oferecer uma experiência de compra mais direcionada e eficiente. A nova organização da home, aliada às melhorias de usabilidade, resultou em:
Melhora na experiência geral do cliente, refletindo em avaliações positivas e maior fidelização.
Aumento no tempo de permanência dos usuários;
Maior taxa de cliques em produtos estrategicamente posicionados;
Redução da taxa de rejeição na página inicial;

Esse projeto demonstrou como o design centrado no usuário, aliado a uma curadoria estratégica de conteúdo, pode transformar a forma como as pessoas interagem com um ecommerce — guiando escolhas, facilitando descobertas e tornando a jornada de compra mais satisfatória.
